新闻中心
通知公告
行事历
校园快讯
媒体聚焦
教育视界
新闻中心
2025年三校联合招生电脑派位温...
温州市第八高级中学2025年特长...
温州市第八高级中学2025年特长...
温州市第八高级中学学生床上用品选...
温州市第八高级中学学生床上用品选...
关于温州市第八高级中学学生校服采...
2024年三校联合招生摇号温州八...
温州市第八高级中学学生床上用品选...
行事历
当前位置:
网站首页
>
新闻中心
>
行事历
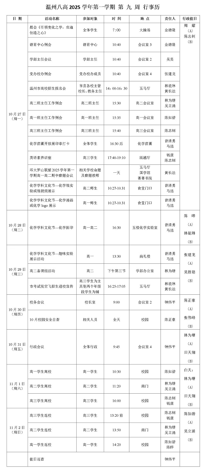
温州八高2025学年第一学期 第 九 周 行事历
时间:2025-10-24 浏览量: 作者:
友情链接
教学资源网站
学科专题网站
市直属单位
市直兄弟学校
Produced By 大汉网络 大汉版通发布系统